图知网
搜索
首页
热门推荐
图片分类
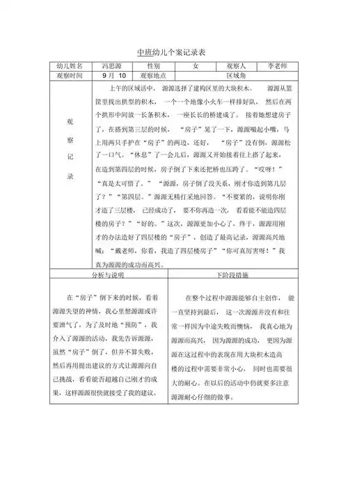
幼儿观察记录表
下载原图
相关图片
中班幼儿观察记录表精华版
中班幼儿观察记录表1
中班幼儿情况观察记录表
幼儿园区角活动观察记录表
幼儿园玩沙玩水区观察记录表
幼儿园区角活动观察记录表
为你推荐
唐三高清图片
严浩翔皮衣造型帅气有型个性十足青春年少魅力值满分
60平方米较小的面积建两层楼才够住,那什么风格可以设计出呢?
路边发现一株二级保护植物,无叶美冠兰,没有叶子的兰花,也挺美
宇智波斑
楼梯踏步合理尺寸参考
作王在这个时期选择谋逆是的 大卫亲爱的儿子 押沙龙也没有如此狼狈
小埋高举可乐手拿薯片win8桌面壁纸