图知网
搜索
首页
热门推荐
图片分类
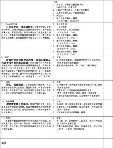
nihss评分量表_最标准使用版(最新整理)
下载原图
相关图片
nihss评分量表
nihss评分量表使用版
nihss评分表简易版本培训讲学
膝关节hss评分表
nihss评分再学习再错过就找不到了赶紧关注转发收藏
nihss-评分量表
为你推荐
近期,王嘉尔对镜晒腹肌照,这是我们可以看的吗[awsl][awsl]#娱乐
手工缝制的包包好看
19岁跟穷导演私奔,住过地下室裸婚生三娃,如今丈夫名扬四海
vietnam and cambodia women-only tour – march 2012
货车柴油仪表盘指示灯图解当前位置:首页/ 柴油仪表盘指示灯故障码
示廓灯的标志是什么样
技嘉z490i主板
手绘卡通生气的男生免抠素材