图知网
搜索
首页
热门推荐
图片分类
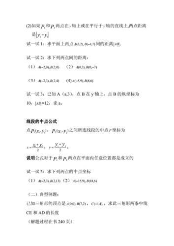
1两点间距离公式和中点公式ppt
下载原图
相关图片
第十九章 几何证明(六,两点间距离公式及证明举例)
平面两点间的距离公式.doc
3.2 空间两点间距离公式课件 新人教a版必修2.ppt
平面直角坐标系中两点间距离公式
平面两点间的距离公式.doc
平面两点间的距离公式.doc
为你推荐
铅笔素描动漫女生图片大全
华晨宇##华晨宇东方卫视天籁之战
敖犬自曝曾与黑涩会妹妹交往 鬼鬼否认:不是我!
那些年我们追过的动漫_35三毛流浪记
proteus元件对照表经典详细最新整理
绘画素材 | 情侣动作参考 练习线稿.只会画一个人,两个人不 - 抖音
美式乡村皮布沙发123组合客厅双三人地中海风格卧室整装布艺沙发_不
我就说一句:贼眉鼠眼