图知网
搜索
首页
热门推荐
图片分类
木质小房子圣诞装饰摆件场景布a置幼儿园教室走廊布置手工制作材
下载原图
相关图片
木质小飞机图纸分享#木工 #木质玩具 #自制玩具 #手工di - 抖音
木屋模型木质创意手工制作成人diy大别墅小房子木头拼图玩具女生
木质日晷仪模型计时仪器科技小制作科学课教具小学实验木质手工
木质雪糕棒棒冰棒棍木棍木条 手工diy制作小屋房子木屋模型材料
diy笔筒白胚木质手工创意自制制作材料配件笔筒
幼儿园手工科技制作diy木质小木亭科学实验科普益智拼装玩具材料
为你推荐
易烊千玺朋友请听好高清剧照图片29
伴随着电视剧《团圆饭》的热播,剧中宋一达的扮演者李光洁(微博)也
古风,唯美. - 堆糖,美图壁纸兴趣社区
儿歌两只老虎吉他谱c调吉他独奏谱
现代旗台大样
附属肿瘤医院血液肿瘤科自体造血干细胞移植病房正式投入使用
减速机齿轮
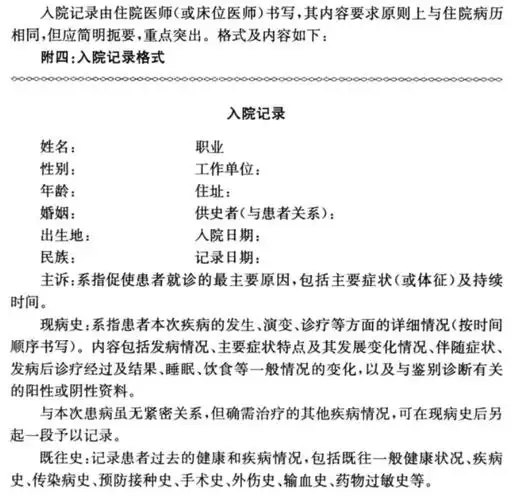
华西,协和等知名医院的科室主任亲自下场拟定的病历书写,病程记录