图知网
搜索
首页
热门推荐
图片分类
汽修技师理论试题国家题库5
下载原图
相关图片
工程监理概论在线考试题.docx
可在线阅读,更多相关《财务管理考试题(3页珍藏版)》请在人人文库网上
药理学题库(含答案).pdf 200页
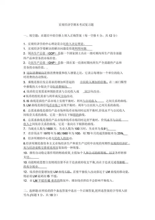
宏观经济学期末考试试题库docx15页
升本必备在线题库
考试题库-在线考试-在线组卷-备课组卷-选题出卷-问卷网
为你推荐
2,当红明星名单大全
汝窑想说爱你不容易
现在最流行的男发型(男生很帅气的3款短发造型) - 辣妈贝贝
家里有噪音吵得睡不着这样试过没
断桥铝封阳台系列 - 第2页 - 上海勋贵建筑工程有限公司
一学就会的小狮子简笔画,超级 - 抖音
12种纸飞机的折法
邀你入画青岛六中青岛美术学校4月6日校园开放日