图知网
搜索
首页
热门推荐
图片分类
我记得小时候家里电视上开机都会出现一个蓝底红字的"tcl王牌"图案,从
下载原图
相关图片
蓝底红字的招牌十分醒目,万达黄金地段的三层楼,一二层以卡座为主,一
高中大学生美式复古撞色大容量背包韩版百搭初中学生双肩包 蓝底红字
16的,网吧伤不起,蓝底红字.在线等
别跟我说你喜欢吃烤鱼除非去过霸都这7家店
那个回答蓝底红字的是在开玩笑嘛?
但他不信今天跟甲方说蓝底配红字会很伤眼事实
为你推荐
生活照1(篮球运动).jpg
最标准的田字格里写数字pdf18页
《大话西游》剧照,周星驰和朱茵 .(资料图)
活动作品炉石传说冒险模式佣兵之书恶魔猎手速通攻略库尔特鲁斯
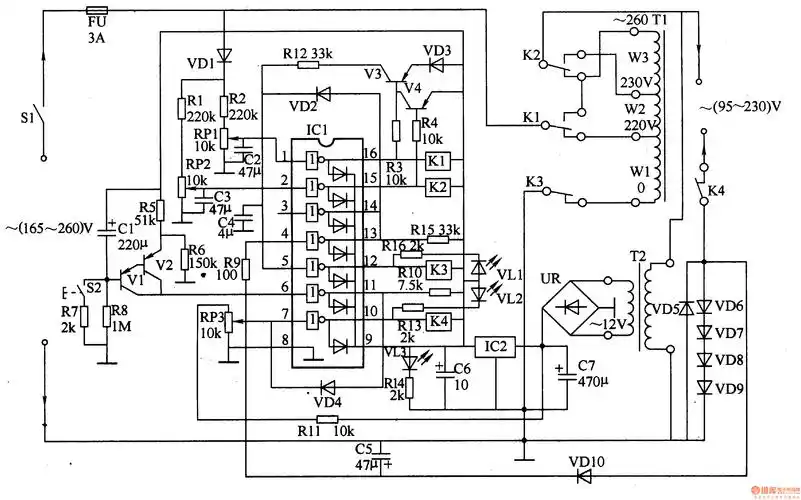
该交流稳压器电路由电源稳压电路,电压检测,控制电路和延时电路组成
从而能充分利用材料的强度,在跨度较大时可比实腹梁节省材料,减轻自重
八十年代白银连环杀人案纪实1老实人连环作案14年杀害11人
郑州住宿 二七区住宿 万达广场天鹅恋情侣梦幻观景房 旅途中的家