图知网
搜索
首页
热门推荐
图片分类
六款简单的开关电源电路设计,内附原理图详解
下载原图
相关图片
jpg_电源hsm35d-1mf维修技术培训内部资料清晰电路图 - 家电维修技术
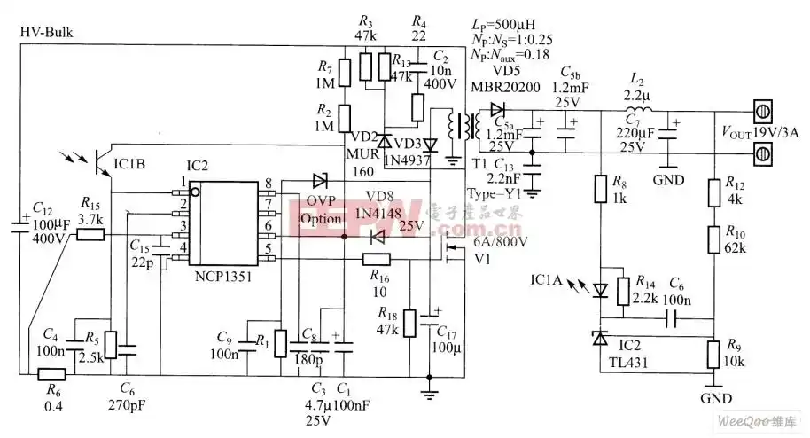
ncp1351控制的19v3anotebook适配器电源电路图
长虹液晶电源r-hs180-4n01电路图纸
符合最新能效标准的笔记本ac电源适配器设计方案
开关电源钳位电路图文解析
气体浓度检测电源电路
为你推荐
郑爽
广州8090后的"潮牌",正在渐渐消失._品牌
杨颖|高定裙|时尚潮流_网易订阅
回顾英达拒认巴图20年晚年却态度大变是藏私心还是真心悔过
二次元美少女.#超萌小萝莉 #可爱的动漫头像 今日份的二 - 抖音
迷你气泵小型静音无油摇摆活塞高压便携式空气压缩机1100wx2空气压缩
看完这张小升初流程图就知道了!
郑州去三峡旅游团_郑州去长江三峡旅游团_三峡涉外游轮上水七日