图知网
搜索
首页
热门推荐
图片分类
发布机构 县政府办公室 公文时效 有效 关于转发榆林市新型冠状病毒
下载原图
相关图片
公文日期落款格式 - 百度文库
附件是指附属于正文的文字材料,它也是某些公文的重要组成部分.
公文的成文日期
公文
公文签发日期,印发日期生效日期不一致的问题
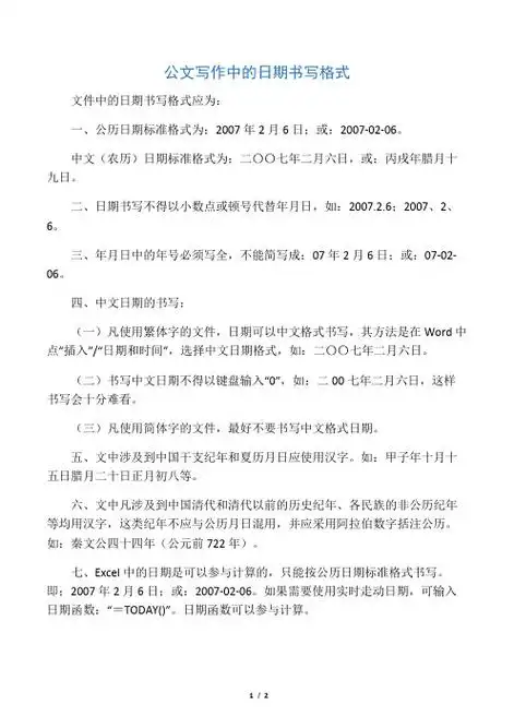
公文写作中的日期书写格式
为你推荐
大张伟再登湖南跨年玩音乐更玩视觉图
黏土水晶球,超级少女心的美乐蒂水晶球奉上嘿嘿,希望你喜欢_哔哩哔哩
圣弗朗西斯科修道院是利马最重要的教堂他已经有400多年的历史古老而
外贸原装yeezy 700v3 "azael" 椰子700v3 术士 异形 货号:fw4980
杭州地铁布局房价大概率涨了杭州小阳春来了
hugo boss家纺专场毛巾(灰色)85*140_gd041galerie6922964015095_唯品
小米mix4真机实拍图来了一体陶瓷cup全面屏是在追求完美
初级会计职称初级会计实务零基础知识点所有者权益