Warning: session_start(): open(/tmp/sess_hbqfhnd03g43of1hcsqvi012h5, O_RDWR) failed: No space left on device (28) in /www/wwwroot/www.tuzhiw.com/config.php on line 13

Warning: session_start(): Failed to read session data: files (path: ) in /www/wwwroot/www.tuzhiw.com/config.php on line 13
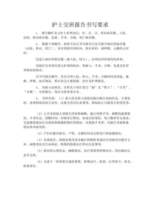
病房护士交接班报告 - 图知网

病房护士交接班报告

相关图片

为你推荐

滨江一号价格8000元/平米,开发商暂无资料_滨江一号楼盘动态-广元购房

如何看待shinee成员钟铉死亡

【马嘉祺】新的一年祝大家 龙"马"精神 "紫"气东来 发大财05!

摩托车继电器接线图

敬拜赞美迎来神同在 和弦简谱_简谱_乐谱吧

少女文胸 初中生 调整儿童防凸点小背心女小学生女童初中生内衣 吊带

佘山国家森林公园之东佘山园

东方第一哨


Warning: file_put_contents(/www/wwwroot/www.tuzhiw.com/cache/image/83057b1dd8e49f651b9516171ea218ab.html): Failed to open stream: No space left on device in /www/wwwroot/www.tuzhiw.com/config.php on line 196