图知网
搜索
首页
热门推荐
图片分类
划重点这些都是党史学习教育的重点内容
下载原图
相关图片
从小学党史,知党情,跟党走.#教育 #知识分享 #图文扶持计 - 抖音
党史部分的知识点一定要看.公基常识!党史部分的知识 - 抖音
四史(党史国史改革开放史社会主义史)主题教育学习
党史学习教育宣传栏
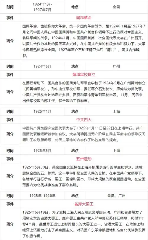
中共党史简表
关于党的知识
为你推荐
初学动漫的一些日常.#动漫 #手绘#临摹@#动漫人物绘画 # - 抖音
小众头像 #压抑感 - 抖音
水牛
疫情防控小贴士
如何培养孩子的勇气和胆量
其它 重庆家乡的老样子你还记得多少 写美篇解放碑,重庆的最大商业
军人别惹我表情包
网红球球猫咪头像最火抖音里的网红猫咪球球图片头像