图知网
搜索
首页
热门推荐
图片分类
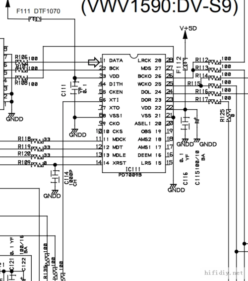
香橙派orangepizero之volumio数字播放系统快来diy
下载原图
相关图片
pcm1702贴片能改有直插吗
来源北京思凯电子有限公司作者happydaydy
求先锋pcm1702板当解码板的办法和接线图
pcm1702 dac
pcm1702p 参数 datasheet pdf下载
pcm1702-j 参数 datasheet pdf下载
为你推荐
差点笑出声 - 斗图表情包 - 爱逗图
康康24 方块鳄鱼皮d刻 天方夜谭紫98 99新#二手奢侈品包包 #爱马仕
婚后邹凯和老婆过上了特别甜美的婚后生活.
寻找小红书绘画大神 #画画的日常 #钢笔画 #翡翠手镯 #素描
生命之源
缠绵抱
90后青年诗人洪绍乾笔若2022生活图集
奥迪a6l等红绿灯被出租车追尾 车主: 维修费高的让我想卖车