图知网
搜索
首页
热门推荐
图片分类
五年级数学下册第四单元分数与除法的教学设计
下载原图
相关图片
小学数学教学设计
教学设计模板
教学设计简案
圆柱的认识教学设计(2)
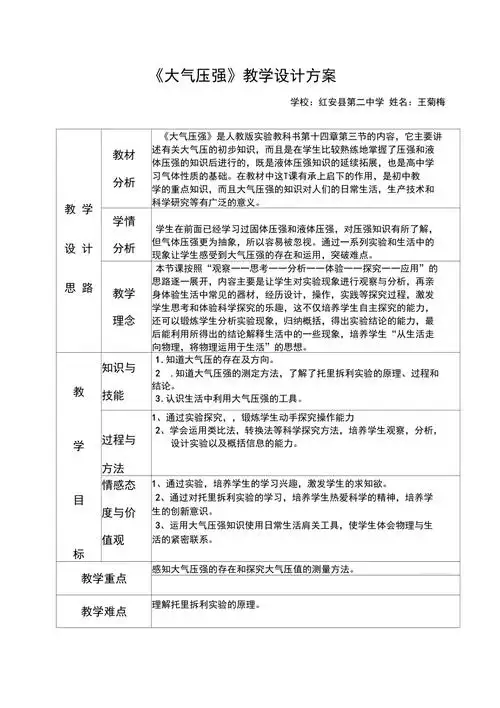
大气压强教学设计
微课教学设计模板(3)
为你推荐
一具干尸的发现引起全国上下轰动与离奇失踪的彭加木有何关系
外形对于刘亦菲饰演白浅来说的确是一大加分项,但颜值碾压杨幂的同时
ipad充电器2021新款pro12.
献给世界的公园教育大城 绿地新里城即将盛大开盘_德阳
设计素材 ‖ 设计师都在偷偷收藏的60款中国风传统吉祥图案花 - 抖音
手帐素材|贴纸|大耳狗
周口y5-47离心风机
位图 植物摄影 写实花卉 花朵 郁金香 免费素材产品工业素材免费下载(