图知网
搜索
首页
热门推荐
图片分类
ncp1396
下载原图
相关图片
脚pdip塑封结构,该芯片内集成有:高压电流源,基准电压源,重新启动电路
p1_电路
功率因数校正模块,ncp1377为12v电源控制芯片,ncp1217是24v电压电源
脚pdip塑封结构,该芯片内集成有:高压电流源,基准电压源,重新启动电路
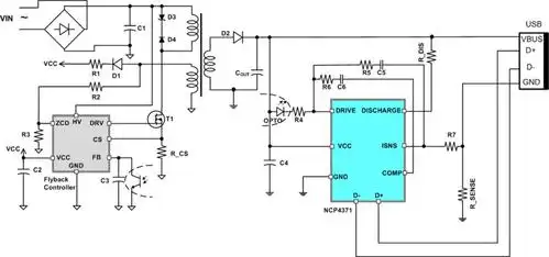
ncp4371应用原理图
图4 uc3854 构成pfc 电路的大屏幕彩电开关电源原理图
为你推荐
小企鹅呲水动图表情包第二弹
守株待兔
山西太钢哈斯科技公司
家庭厕所瓷砖装修效果图片欣赏
cfhd的玩家有多期待巨人城废墟看看内测时的情况就知道了
星耀中华大师同行2021上海国际设计周菏泽启动礼盛大举行
5.靠墙的头倒立
适用手机壳指环扣苹果华为手机指环气囊支架可伸缩支撑粘贴扣女男