图知网
搜索
首页
热门推荐
图片分类
儿童户外运动有哪些项目,山地户外运动项目 | 草根创业网
下载原图
相关图片
昆明户外亲子活动 乐趣无限 感动满满_草帽_泥鳅_爱的
邹平市人民政府 镇办动态 黄山街道新联会"新联心 少年行"亲子户外研
孩子运动应该注意什么? 儿童户外运动应避开上午10时到下午4时.比较
阳光明媚的树木图片-阳光明媚的树木素材-阳光明媚的树木插画-摄图新
"阳光运动 快乐成长"——滑县实验幼儿园新华南园冬季户外活动展示 -
育英雅馨幼儿园中二班户外活动——运动的美好🪐 - 美篇
为你推荐
楼梯护栏加工生产各种钢木楼梯实木楼梯
科伊特塔,艺术装饰,纪念建筑,电报,山,居民区,旧金山,航拍,日落,上方
现场看过肖战彩排的群演说:回眸一笑百媚生,一拳打死鲁智深.
龚俊杨迪说四川话##你好星期六
豪珠轻奢品牌中老年男士春秋季高档运动套装2022年男士新款跑步晨练
疫苗案问责刷屏:免职,责令辞职和引咎辞职有何区别?
这是一般人制作的普通家常炒芹菜
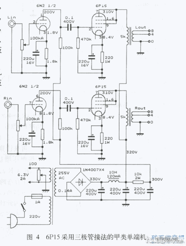
6p15单端就是5k吧