图知网
搜索
首页
热门推荐
图片分类
这款水滴领改良旗袍连衣裙真的太美了!
下载原图
相关图片
叮咚你要的瘦脸款水滴领旗袍已上线
这款水滴领改良旗袍连衣裙真的太美了!
南风意春夏季水滴领双侧开叉复古显瘦修身款改良女装旗袍 - 17网
2024时尚水滴领改良短旗袍夏季显瘦宽松遮肚子遮肉民族风短袖上衣
春夏新款水滴领中长款民族风修身改良旗袍(货号 ky84548)
日常复古春夏新款旗袍中长水滴领红色提花喜婆婆大码妈妈装修身
为你推荐
教大家画夏天的冰冰凉凉饮料-青提葡萄冰#插画 #零基础学画画 - 抖音
一串葡萄简笔画步骤图片大全
高清 星空 动漫 壁纸
大疆t20
布达拉恋歌_简谱_搜谱网
猪,吃,农场,动物
斯科特派克 裸脊锁线布包书脊可180度平摊适宜书写心理学心灵励志书籍
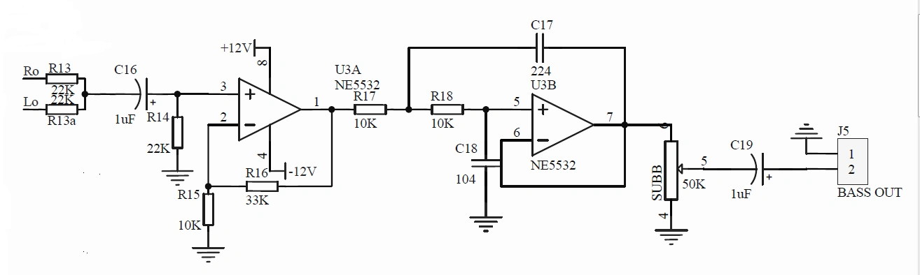
【低音炮电路】求大神分析下侠这个低音炮电路中的两个运放的作用?