图知网
搜索
首页
热门推荐
图片分类
耐火砖 粘土砖 高温黏土砖 标准粘土砖 窑炉耐火砖 厂家直供
下载原图
相关图片
窗花 厂家定制古建窗花影壁古建砖雕中式四合院配件青瓦立瓦
仿古青砖|陶土砖|烧结砖|透水砖|广场砖 新闻动态 公司动态
供应青砖 仿古建材小青砖 老青砖砌墙砖古城墙用粘土青砖
20小砖标准尺寸 - 百度文库
烧结砖规格
承重墙用加气块强度等级(加气砖等级强度)_百科-8s新商盟
为你推荐
清纯美女唯美手绘人物壁纸图片大全 第一辑
【黑子的篮球】绿间真太郎 /自截头像
黑悟空扎马斯手办分享
面饼非油炸面食火锅鸡蛋方便面面条一箱 三通食品大碗面整箱9斤装
一张张手绘电影海报 ,是队员们再向经典红色电影致敬,向革命烈士致敬.
模玩控个性高达头像插画丧尸初号机乱入
几何画板 word或者电子表格中怎么绘制带有网格的坐标图,求赐教!
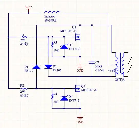
关于zvs电路的一些问题