图知网
搜索
首页
热门推荐
图片分类
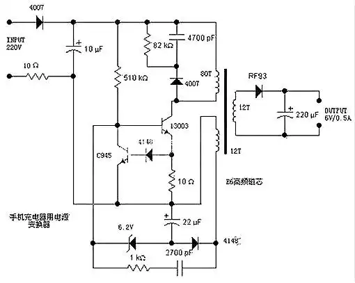
手机充电器电路图分析
下载原图
相关图片
手机充电器电路图讲解
下图为另一款手机充电器的电路图,也是采用开关电源的方式设计,区别是
华为40w超级快充探秘:精品中的精品
手机充电器电路图
手机充电器电路图
usb充电器的电路
为你推荐
数学绕口令大全 小兔子开铺子 小兔子,开铺子, 开开铺子: 一张小桌子
平凡之路
爱的华尔兹图片
【清初四僧】 弘仁:山水(3)海外博物馆藏品
热销不锈钢钛金板 镜面镀钛不锈钢板 304材质镜面不锈钢钛金板
唐朝佳肴 广东名菜 " 三叫鼠 "—— 男子 30秒 生吃 2只 小老鼠
数控铣,加工中心图纸(1)
黑白木刻 第一次接触版画黑白木刻 木刻 版画 美术生 很喜欢刀在板上