图知网
搜索
首页
热门推荐
图片分类
图拍中国国花园牡丹名品冠世墨玉
下载原图
相关图片
花中珍品——冠世墨玉
图拍中国国花园牡丹名品冠世墨玉
花农说牡丹 小李 冠世墨玉
黑色牡丹花苗 冠世墨玉 菏泽牡丹多层重瓣大花起楼盆栽地栽庭院
请赏牡丹冠世墨玉
冠世墨玉牡丹
为你推荐
"阔太"李念也偏爱小清新,蓝白毛衣搭配九分牛仔裤,气质太清纯
揭秘赵丽颖冯绍峰离婚真相婚前已有裂痕如今差距愈发明显
《假如爱有天意》简谱
她是被王一博宠爱的女孩今9岁把死亡粉匡威踩脚下腿细成电棍
买茶叶吗?自产自销的那种[奸笑] 三月碧螺春 - 抖音
[讨论]#[jojo]月下三兄贵放在第三部大概是什么实力水平啊
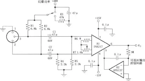
ina217构成的专业级微型话筒麦克风前置放大典型电路图
杨扇舟蛾低龄幼虫杨小舟蛾高龄幼虫对于较低的杨树,建议进行喷雾防治