图知网
搜索
首页
热门推荐
图片分类
彼岸花纹身锁骨
下载原图
相关图片
曼珠沙华彼岸花纹身性感韩国小清新可爱个性锁骨仿真身体彩妆
彼岸花纹身贴性感锁骨曼珠沙华 红色ins风持久少女防水纹身贴纸
今日份,锁骨纹身,彼岸花
彼岸花_纹身图案手稿图片_猫又的纹身作品集
14张美女锁骨曼珠沙华纹身图片(彼岸花)
彼岸花锁骨纹身 (天予刺青·孙嘉轩)
为你推荐
加入美国国籍的十位明星,国内捞金国外花这是给美国添丁吗
天使翅膀图片头像大全好看的天使翅膀图片唯美头像
制服诱惑情趣内衣服清纯日本水手女学生日系性感扮演激情套装sm骚
白底黑边正方形小香风礼品盒 情人节送礼专属空盒 丝巾睡衣包装
黏土进阶版免费手工教程——贪吃的小仓鼠
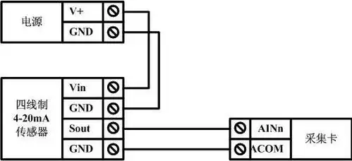
四线传感器接线图
牛年微信头像图片吉利好运 微信头像图片大全 -【爱个性】
江山无限 屠洪刚 歌谱简谱网