图知网
搜索
首页
热门推荐
图片分类
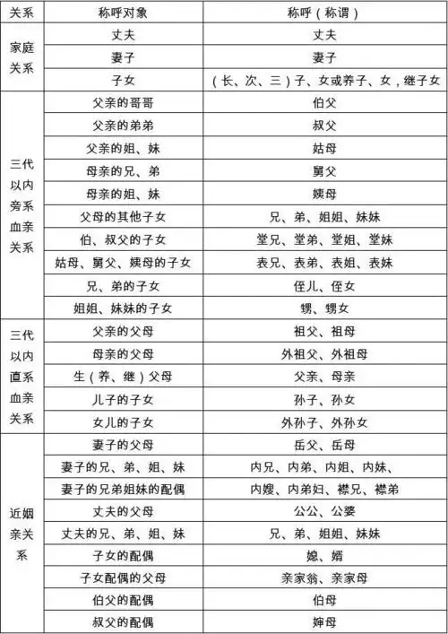
英文版的这些对家庭成员的称呼比起中文还是简化太多了!
下载原图
相关图片
一张表掌握各类家庭成员称谓英语词汇.
家族及亲属间关系称谓
称谓是什么意思家庭成员称谓填表
家庭关系称谓
有什么简便的方法把中国各亲戚间的称谓搞懂
四川人亲戚称呼大全!想当年,我曾被这些弄疯了
为你推荐
欧豪
情侣氛围感自拍姿势九宫格情侣大头照
d:河南洛阳一家人聚在一张餐桌上吃饭,就是过年!
桥边姑娘唐浩东个人制谱园地
儿童作品(7一9岁儿童画)
关键词:玫瑰情人节图标红心素材
胭脂 : 《胭脂》赵丽颖陆毅热血预告片
少年英雄小哪吒