图知网
搜索
首页
热门推荐
图片分类
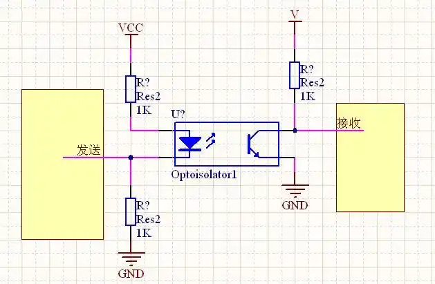
请问光耦输入并一个680欧姆的电阻有什么作用
下载原图
相关图片
lh1529光耦合通信开关电路
三极管驱动光耦电路设计
光耦内部结构及其特性特点
单片机开漏输出上拉至12v的配置问题
详细解读光耦在开关电源的作用
光电耦合器原理及应用
为你推荐
微微一笑很倾城# #壁纸# 杨洋 郑爽 婚纱照(cr:微博@蛋黄一直睡不醒)
500_686竖版 竖屏gif 动态图 动图
严浩翔0101 这眼睛好漂亮!好想拥有!
学《指南》 明方向 践行动 --曹家湾镇红星幼儿园自制体育教玩具展评
《绝情》14集全—中国—电视剧—优酷网,视频高清在线观看—又名
华帝(vatti)油烟机 plus会员:vatti 华帝 天机系列 cxw-260-i11142 顶
家长寄语5滑动查看更多同窗情深4滑动查看更多多彩生活3滑动查看更多
gtx1080显卡坐镇超强游戏本微星gt73大图