图知网
搜索
首页
热门推荐
图片分类
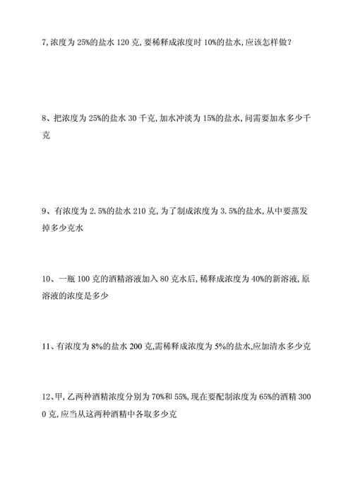
小学六年级奥数专项 行程问题.doc
下载原图
相关图片
六年级奥数题:圆和组合图形(b)[1].doc
2019-2020年六年级数学奥数知识竞赛试题.doc
小学六年级数学思维能力奥数分数的巧算训练题含答案pdf5页
小学六年级奥数题专题训练之逻辑推理问题i
小学六年级奥数题浓度问题一doc2页
小学六年级奥数经典题及答案
为你推荐
的历史文化背景日本浪人头型是指日本江户时代(1603-1868)的一种发型
迪奥联名款aj1限量多少双
500 miles的吉他谱
最美风景线(2)青藏高原
蕲州美黄梅戏《李时珍》选段简谱
该品适用于对头孢克肟敏感菌的链球菌属,肺炎球菌,淋球菌,卡他布兰汉
下载1280x1024 蜘蛛网,树枝 壁纸, 图片
杨幂