图知网
搜索
首页
热门推荐
图片分类
从秦始皇到汉武帝
下载原图
相关图片
从秦始皇到汉武帝 第二集雄心末路 谢猛配音 梵曲配音
推荐一部纪录片:从秦始皇到汉武帝 (2016.
每天推荐一部纪录片:《从秦始皇到汉武帝》
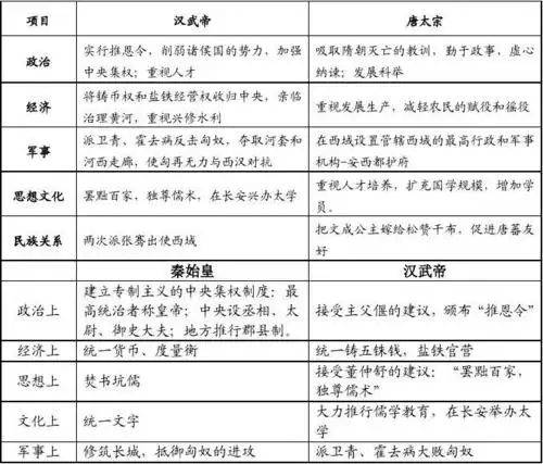
比较秦始皇,汉武帝和唐太宗
每天推荐一部纪录片:《从秦始皇到汉武帝》
从秦始皇到汉武帝截图剧照图片
为你推荐
头像 #可爱 #欧阳娜娜 - 抖音
女足德甲第1人球技美貌并重 腹肌令男足汗颜
在我心中. 【刺客伍六七第三季打call】
纯欲风女生头像ins氛围
《如梦之梦》五周年许晴同框胡歌 捂嘴甜笑似少女
阴蚀王
姥姥来到吐司城,还在城里做了一回土家女
stinkytofu | flickr – 相片分享!