图知网
搜索
首页
热门推荐
图片分类
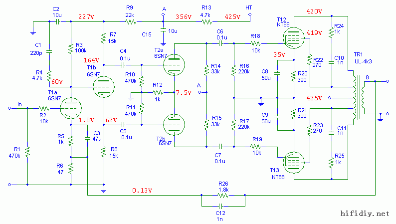
求kt88的单端功放电路图
下载原图
相关图片
69 胆机diy论坛 69 准备做台kt88请教下大家线路
[胆机制作] kt88推挽线路
kt88电路图
论坛技术讨论专区 69 胆机diy论坛 69 准备做kt88 8管并联单端,望
kt88单端机典型电路
[胆机制作] 6n1-6n8p-kt88推挽功放
为你推荐
miaidol09tfboysq版人物
网曝邓伦高中时期青涩照 粉色校服青春稚嫩帅气可爱
头像女生简单气质森系清新文艺高清图片
鸡肉洋葱圈800g裹粉洋葱圈调理鸡肉西餐美式油炸冷冻小吃半成品
根据描述来看这位车友想选择2万~25000之间的踏板摩托车,并且对比亚乔
航拍中国浙江湖州南浔区,城市风光 24节气云游记
杉杉女童polo衫白色短袖儿童夏装上衣小女孩演出白衬衣小学生校服
黄克诚在大街上偶遇上敌人,是如何巧妙脱敌的?_刘雄