图知网
搜索
首页
热门推荐
图片分类
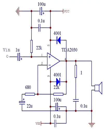
vdi,vd2是保护二极管,防止输出电压峰值损坏集成块tda2030
下载原图
相关图片
2030功放电路
tda2030a功放设计原理图
td2030功放电路
求简单功放电路图,最好清楚一点,(有tda2030)
tda2030a功放电路问题
求助2030电流声问题
为你推荐
奢侈品包包logo(奢侈品包包标志图片大全)-我的快乐小窝
养鱼水池假山石造景庭院装饰招财流水喷泉摆件别墅阳台大厅景观
全球限量99台布加迪终极敞篷车w16mistral亮相
买过的苹果手机
一张测试智商水平的图片!
晶语晶缘 天然乌木阴沉木金丝楠水波纹挂件 平安无事
丰田塞纳7座商务车价格(丰田商务车塞纳七座图片)插图
今天中午去便利店买了两盒炫赫门 ,拆开的时候没有看到烟头上有 - 抖