图知网
搜索
首页
热门推荐
图片分类
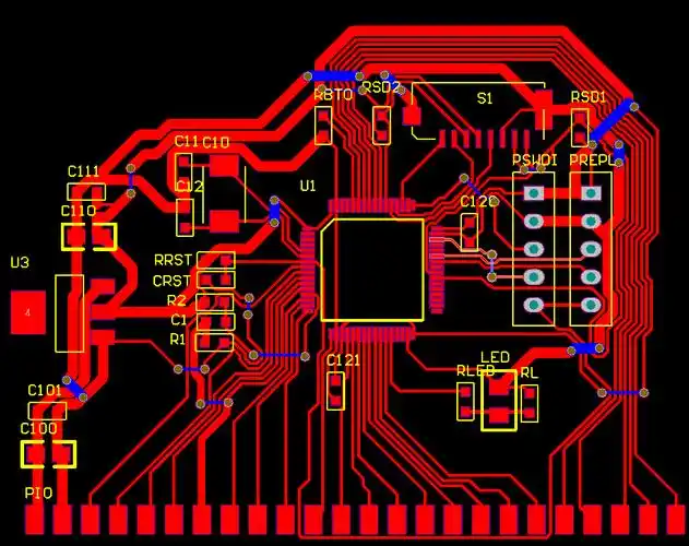
电路板三维设计模型
下载原图
相关图片
基于protel99se高频pcb设计的探讨
1.2 快速制版单面电路板设计
布局明了走线清晰这个大神的电路板设计很厉害鸭
2.2 接口电路板pcb版图
从裸片到micropython电路板设计
pcb电路板设计软件expresspcb
为你推荐
图书>建筑>建筑教材/教辅>哈尔滨出版社>一年级下册单元测试卷语文
历届国展篆刻获奖作品,历届国展楹联获奖作品-图片大观-奇异网
心脏正确位置图心脏在人体什么位置
好物少女心保温杯
透过大门,能看出家庭富足程度和精神追求.
八十年代上海宝山钢铁总厂炼钢厂门口单人黑白照片
福原爱自曝行踪近照已经瘦到脱相江宏杰发感慨获亲姐点赞
头像 女生 侧脸 星空