图知网
搜索
首页
热门推荐
图片分类
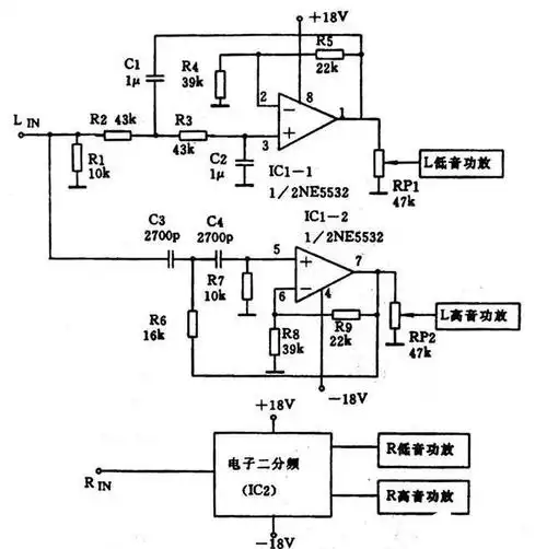
ne5532电子分频和前级放大电路输入端对地电压不为零
下载原图
相关图片
基于ne5532的电子二分频前级电路
求ne5532前级放大电路
巧用ne5532作磁头放大器电路图
只要重低音的ne5532的耳放电路
ne5532应用电路图
ne5532 tda2030低音炮
为你推荐
v字仇杀队面具头像图片_微信头像图片大全
猫之茗祁红头像
早安心语.早上好,今天是2023年8月29日,星期二,农历七 - 抖音
油条,早餐界的"扛把子",明知营养不咋地,却偏有那么多人爱吃
大专毕业证上"晓"写成"哓""一横"拦住女孩求职路
睡个午觉能睡一下午是病吗
朋友的20 天花板酒红雷龙
按照内容和格式可以算是dinosaur art恐龙艺术的前辈书籍了;同样是