图知网
搜索
首页
热门推荐
图片分类
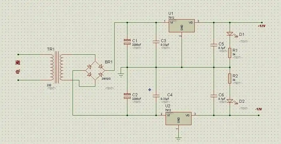
wyj-6a直流稳压电源电路图
下载原图
相关图片
输出电压3~12v可调式直流稳压电源的设计电路图?
关于输出正负十二符直流稳压电源的问题 谁帮一下我啊
12v直流稳压电路图
直流稳压电源原理图
该直流稳压电源电路由降压整流电路和稳压输出电路组成,如图5-17所示.
可调直流稳压电源 十二-电源电路-维库电子市场网
为你推荐
qq搞怪表情
新氧体验官面部穴位图
工笔草虫在线作品展-齐白石传人后人书画艺术研究中心
好消息!
这个是猫尾花吗,叶子椭圆尾尖背面粗不是很滑叶子面很多纹路,听说
幼儿园环创主题墙背景 - 搜狗图片搜索
多肉出锦
黑白美杜莎纹身手稿第12张