图知网
搜索
首页
热门推荐
图片分类
音乐微课教学设计
下载原图
相关图片
运用竖笛解决歌曲中的合唱教学微课设计说明
微课的灵魂教学设计
道德与法治麓小熊奕微课设计说明
立定跳远微课教学设计
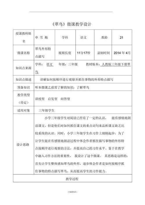
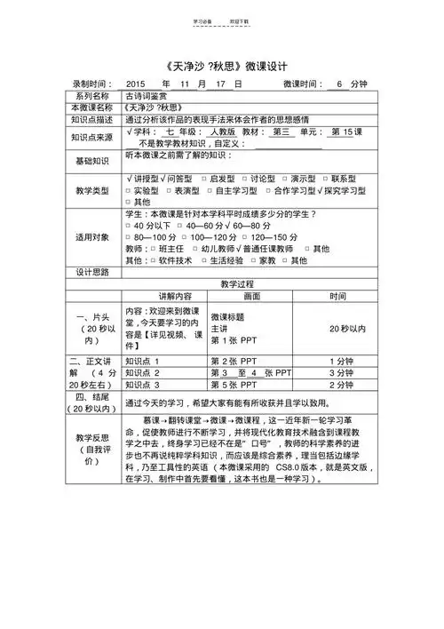
天净沙秋思微课教学设计
微课教学设计模板
为你推荐
杭州亚运会 | 从水底看亚运会游泳选手:那画面太美|亚运会_新浪财经
倪妮兰蔻全球代言__财经头条
王力宏
王者荣耀大乔小乔青蛇白蛇情头闺头
假面骑士20周年纪念 平成世代 forever 壁纸
宇宙琴未响
新鲜冷冻猪冠网红食品鸡冠油水油猪肠油炼花生猪肉
包装盒效果图|平面|包装|刘小烦ali - 原创作品 - 站酷 (zcool)