图知网
搜索
首页
热门推荐
图片分类
lorde you don"t get to un-have this moment
下载原图
相关图片
新西兰乐评女巫lorde 不会有新专辑了!
奥黛丽洛德audrelorde
年少成名的lorde迎来21岁生日新一代的摇滚女杰
lorde and her grammys - 2014
偶像_lorde
专访lorde我都快忘了怎么打造热门单曲了
为你推荐
世界美术大师经典素描作品(高清收藏) - 元艺考
你是人间四月天 g调原版a调六线吉他谱-虫虫吉他谱免费下载
周润发没有一米八,他当身高参照物,猜猜刘德华黄晓明真实身高_cm
蔡依林身材美丽得真好,年近40岁穿紧身运动装,双腿线条太完美_白色
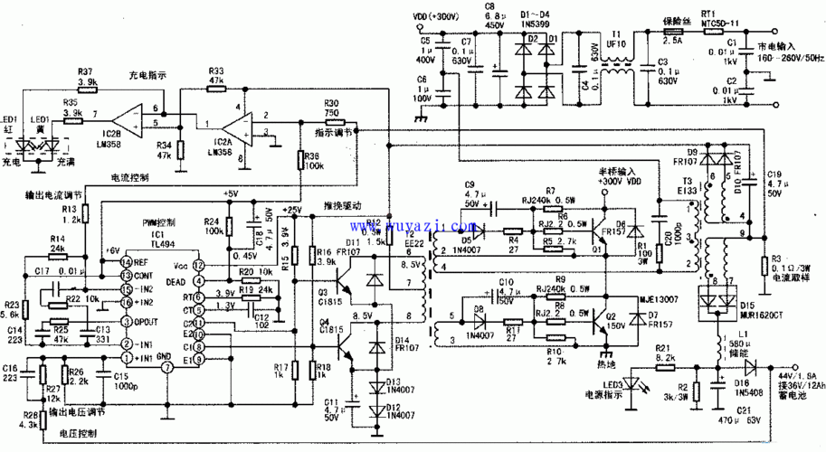
使用tl494电动车充电器电路图使用tl494电动车充电器电路|2017-08-14
【图说地理】各省级轮廓有趣的手绘图,中国地理分界线集锦,心中有图
2020.7.21.—29.福建四地游霞浦,惠安,南靖土楼,漳州火山岛.【四】
动画电影《白蛇:缘起》宣布进军贺岁档