图知网
搜索
首页
热门推荐
图片分类
镇远古城
下载原图
相关图片
镇远古城.2023航拍爽爽的贵州(三)
镇远古城.被誉为"东方威尼斯"的镇远古镇,据说是分手圣地,也 - 抖音
告诉李白这个三月不用下扬州了我在镇远古城等他
镇远古城.
镇远古镇:云贵高原上历史最悠久的名城,到此观看美景,享受美食_古城
贵州:秀美古城 韵味镇远
为你推荐
女士短发别乱剪,选这四种就对了,很美很时尚|发型|刘海|脸型_网易订阅
15米单排仓栅式轻卡(zz5047ccyf341ce143)_实拍图片_734738_卡车之家
alterfategrandorder贞德alter
承台施工图片
1080_1439竖版 竖屏
【像素画】哆啦a梦
钛钢短杆男女性系带钉乳钉横穿pa环阴环直杆钉朋克穿刺饰品
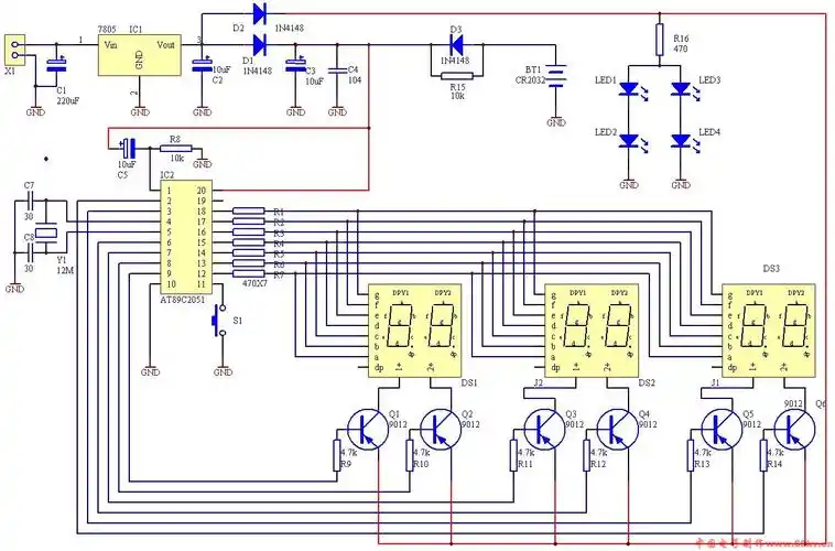
电路图(只需要实现功能就可以,不需要别的任何条件,学生,做设计用的