图知网
搜索
首页
热门推荐
图片分类
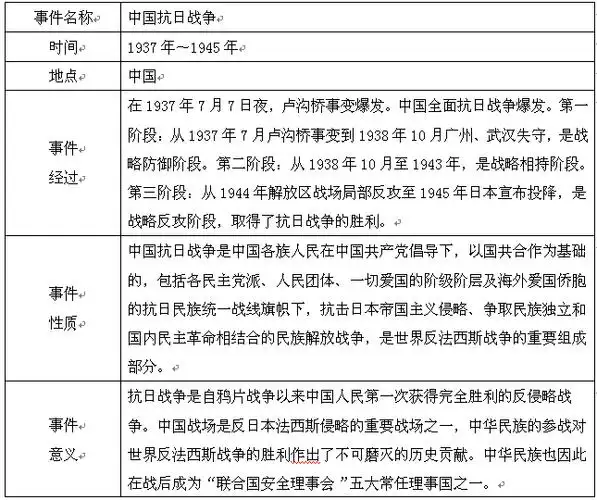
抗日战争胜利75周年手抄报内容资料 - 百度文库
下载原图
相关图片
中华民族的抗日战争复习资料范文整理.doc 9页
她们是东北抗日联军第2路军第5军妇女团的指导员
抗日战争胜利75周年手抄报内容资料 - 百度文库
【中国抗日战争】 - 背景资料拓展
抗日战争时期,中华民族涌现出了一批少年英雄.
2020士兵提干基本常识:抗日战争期间大事件归纳
为你推荐
郑爽整容前后照片对比回顾昔日清纯甜美妆
coach蔻驰男士双肩包推荐
78深圳纹身适合女生的小清新素花
小布今天整理了这些城市地铁运营图,一起来了解下吧
拿起球小女孩简笔画
京剧名角一一李胜素
雨棚漏水怎么修补
翡翠玉雕白菜(白菜翡翠)