图知网
搜索
首页
热门推荐
图片分类
tfboys把对方应援色穿身上,三人以古装亮相,只有他最耐看
下载原图
相关图片
【tfboys】古装混剪||磊落心肠 玲珑风貌 情义挂眉梢
[tfboys][分享]200721 王源古装造型合集,是惊艳时光的俏公子呀
古装剧,造型惊艳致敬《陈情令》,没演魏无羡可惜了|王俊凯|tfboys
《诛仙》tfboys古装造型秀气 颜值惊艳
《诛仙青云志》里古装扮相的tfboys已是三个英气少年
tfboys七周年献礼这缘分像一道桥古装燃向
为你推荐
谁会抗拒这样的抱抱#简笔画教程 #临摹 ##手绘 #q版人 - 抖音
4分20武汉金牛ppr管业水管配件接头弯头直接三通阀门4分6分2025
剩了一个打包盒,包括鸡翅,翅尖和烤馒头_大胡子烧烤巫山烤鱼"的
中国核潜艇之父黄旭华为国家他30年未见父母他让中国人的脊梁挺得更直
出演过火力少年王演员的现状,他们都怎么样了,你还记得麦军吗
光遇卡菇
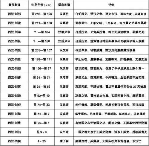
清朝皇帝列表 明朝皇帝列表 唐朝皇帝列表 汉朝皇帝列表 皇帝简介
脸上长痣代表什么?痣相图(痣相同解)可以告诉你.